PA视讯集团|中国有限公司-官方网站

PA视讯集团
  • 首页
  • 新闻中心
    • 公司要闻
    • 公示公告
    • 专题专栏
  • 关于我们
    • 公司简介
    • 公司寄语
    • 发展历程
    • 组织机构
    • 资质资信
    • 业务分布
    • 企业文化
  • 经典项目
    • 道路工程
    • 桥梁工程
    • 轨道隧道工程
    • 水利水运工程
    • 市政工程
    • 建筑工程
    • 发展规划
  • 投资者关系
    • 公司基本情况
    • 投资者保护
  • 信息公开
    • 企业信息
    • 经济信息
    • “三重一大”事项
    • 社会责任履行
    • 整改落实情况
    • 企业党建
    • 有关部门其他事项
    • 信息公开制度
  • 加入我们
    • 招聘公告
    • 简历投递
    • 会员注册
    • 会员登录
信息公开
  • 企业信息
    企业简介
    机构领导
  • 经济信息
    经营情况
    国有资产保值增值
    财务状况
    企业年度报告
  • “三重一大”事项
    重大决策
    重大人事任免
    人事任免 人事招聘
    重大项目安排
    项目安排 招投标公告
    大额资金运作
  • 社会责任履行
  • 整改落实情况
    监督投诉及结果反馈
    应急管理
  • 企业党建
  • 有关部门其他事项
  • 信息公开制度
​

招投标公告

您的位置:首页 > 信息公开 > “三重一大”事项 > 重大项目安排 > 招投标公告

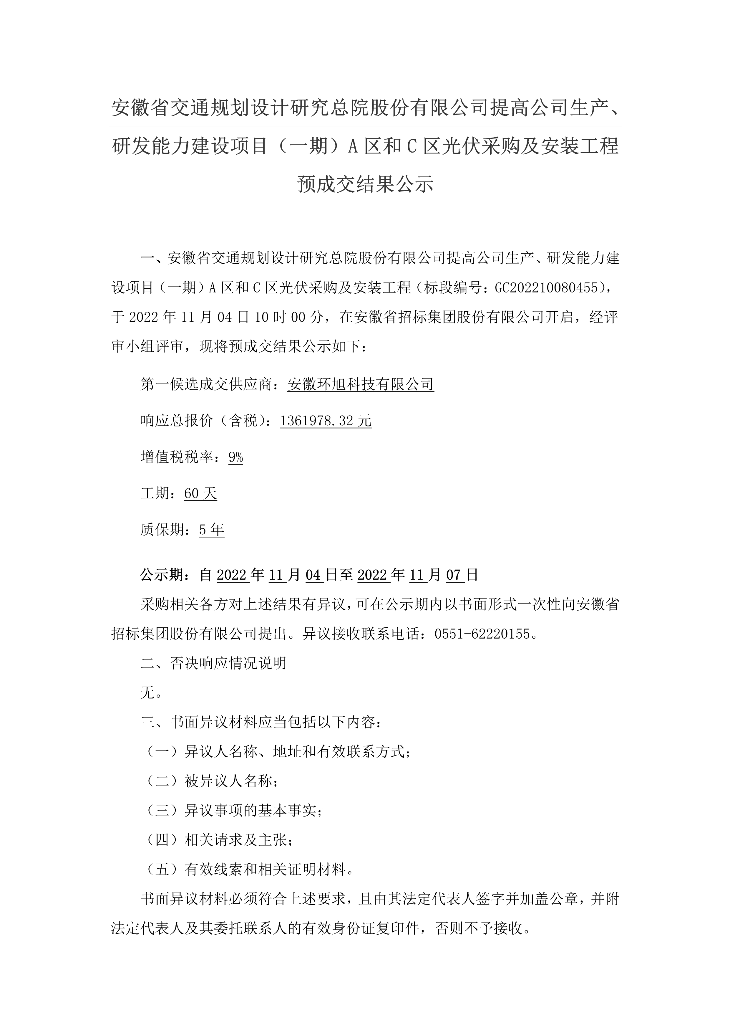
PA视讯集团提高公司生产、 研发能力建设项目(一期)A区和C区光伏采购及安装工程预成交结果公示

110709291274_0候选人公示_1.jpg

110709291274_0候选人公示_2.jpg

地址:安徽省合肥市高新区彩虹路1008号    电话:0551-65371600

信箱:acdi@acdi.ah.cn 企业邮箱登录    传真:0551-65371500    邮编:230088

版权所有 PA视讯集团|中国有限公司-官方网站 All Rights Reserved. 皖ICP备05001550号    本站支持IPV6访问

​